REGENERATIVE MEDIA FILTER SYSTEM
VERSEAU REGENERATIVE MEDIA FILTER SYSTEM
The Verseau Regenerative Media Filter system is an environmentally friendly, energy-saving, automated control filtration system. It achieves water-saving and energy-saving by recycling perlite powder without backwashing and combining it with frequency conversion technology to save electricity. There are many good reasons why regenerative media filters are making an impact in the swimming pool industry today, but the most compelling is that these newly designed filters offer the same benefits we came to depend on from diatomaceous earth (DE) filters of the past, without the many operational drawbacks associated with handling dangerous DE material.
Product Description
VERSEAU REGENERATIVE MEDIA FILTER SYSTEM
The Verseau Regenerative Media Filter system is an environmentally friendly, energy-saving, automated control filtration system. It achieves water-saving and energy-saving by recycling perlite powder without backwashing and combining it with frequency conversion technology to save electricity. There are many good reasons why regenerative media filters are making an impact in the swimming pool industry today, but the most compelling is that these newly designed filters offer the same benefits we came to depend on from diatomaceous earth (DE) filters of the past, without the many operational drawbacks associated with handling dangerous DE material.
HOW REGENERATIVE MEDIA FILTERS WORK
Basically, regenerative media filters remove particles from dirty pool water by forcing the water through thin layers of powdery filter materials that capture the unwanted dirt, oils, and other nasty materials suspended in pool water. It should also be noted that regenerative media filters are the only category of swimming pool filter that may capture viruses since viruses are too small to be effectively captured by more traditional sand filtration. Even though regenerative media filters may capture many disease-causing microorganisms that traditional sand filters will not, ultraviolet (UV) treatment of the pool water, in addition to effective filtration (including that of sand filters), is the most effective way to ensure destruction of such dangerous particles with the highest degree of certainty. All regenerative media filters use a powdery coating material such as diatomaceous earth or perlite to filter unwanted elements from the swimming pool water. Diatomaceous earth (DE) is a fossilized material that is mined and refined for use as a filter medium. Perlite is derived from volcanic rock that is superheated to create the powdery substance used in filtration. Both substances consist of small particles that have large surface areas, in relation to their overall size, to capture the unwanted materials in pool water. Perlite, however, is the material recommended for use with most modern regenerative media filters
THE WORKING PRINCIPLE OF VERSEAU REGENERATIVE MEDIA FILTER SYSTEM
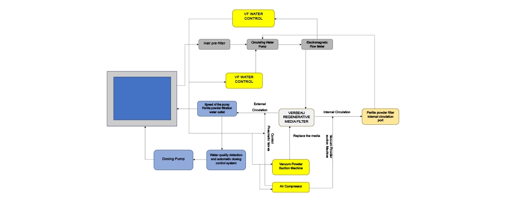
Through patented technology, the perlite powder is washed off the surface of the filter element and combined with the water impurities trapped in the tank. The perlite powder and impurities are combined through the automated control system and then re-covered to the filter element on the filter to form a new layer of filter membrane for a new filtration process. This process is called “activated regeneration’: The Verseau Regenerative Media Filter System recycles filter materials through an “activated regeneration” process, eliminating the need for backwashing to remove trapped water impurities and saving up to 90% of water and wastewater compared to traditional sand tank filters emission. The filtermaterial can be recycled and reused without backwashing. It saves up to 90% of water and waste water discharge compared with traditional sand tank filters. It also saves the cost of heating and dosing of new water.
FEATURES OF VERSEAU REGENERATIVE MEDIA FILTER SYSTEM
Designed in accordance with NSF international standards (NSF/ANSI 50-2019), the Verseau perlite powder recycling filter has a filtration rate of 3m2/m2/hr. It is a slow fine filtration with high filtration accuracy and can filter out impurities above 1 micron in the water body, the turbidity of the effluent after filtration can be kept below 0.1 NTU, making the water clear and stable; there is no need to add flocculants, and 30% less water treatment chemicals are used than traditional sand tank filters.
SAVING POWER WITH VERSEAU REGENERATIVE MEDIA FILTER SYSTEM
The circulating filtered water flow only needs to pass through a 2mm perlite powder coating, the working pressure is <l00kPa, and the water head loss is small. At the same flow rate, the matching water pump power is smaller than that of the traditional sand tankfilter, saving 30% energy. Using frequency conversion technology to control the filter circulating water pump, the water pump speed can be set according to actual usage, saving 50% of energy consumption
MATERIAL SAFETY AND STABLE PERFORMANCE OF VERSEAU REGENERATIVE MEDIA FILTER SYSTEM
The tank body of Verseau Regenerative Media Filter is made of 304 stainless steel or 316 stainless steel, which has good corrosion resistance, heat resistance, low temperature strength and mechanical properties. The Verseau Regenerative Media Filter control system is developed and produced by an Australiantechnical team based on more than 30 years of swimming pool construction experience. After many years of installation practice at home and abroad, the system has stable operating performance and meets the actual needs of most plantrooms. The control system adopts touch screen operation, one-click direct access, and a simple interface; it has a remote monitoring function. By connecting to the network, the operator can check the current operating status of the equipment through various connection methods such as mobile phones, tablets, and computers.
SMALL FOOTPRINT AND FLEXIBLE DESIGN OF VERSEAU REGENERATIVE MEDIA FILTER SYSTEM
Each filter element in the Verseau Regenerative Media Filter tank is an independent filtration unit. With the same volume, its total filtration area is about 4 times that of a traditional sand tank filter; at the same filtration flow rate, it saves 75% of the floor space and construction and piping costs compared to traditional sand tank filters.
Verseau Regenerative Media Filter can be customized according to the machine room and installation needs. Models with different heights can be selected, and the orientation of each flange can be changed to adapt to various types of machine rooms, especially the renovation of old machine rooms. Situations with higher space requirements, its pipeline is shorter, more compact and more malleable
FILTRATION OF EXTREMELY SMALL PARTICLES:
The more material a filter removes from swimming pool water, the less material there is in the water that must be disinfected or oxidized by chemicals in the water, such as chlorine. The result is cleaner water with lower amounts of chlorine needed to maintain proper free available chlorine levels of 1 to 3 ppm. This should result in somewhat lower chemical costs Another benefit of filtering such small particles is the removal of parasites such as cryptosporidium (crypto). In a swimming pool, fecal accidents may introduce this highly contagious parasite into the pool. Unfortunately, safe levels of chemicals in the pool will not effectively kill much of this parasite without a very long contact time period. Essentially, this is what makes an outbreak of crypto so harmful in a pool, resulting in the potential for making people violently sick.
With treatment systems that include regenerative media filtration for these small microorganisms (crypto is on the order of 3 to 5 microns in size), most of these harmful creatures will be captured and removed from the pool water. Traditional sand filters will rarely capture these tiny microorganisms. It must be noted that other technologies such as UV are the most effective at killing crypto. If you combine great filtration with UV treatment of all water returning to the pool, you will have the most effective treatment system possible for killing disease-causing microorganisms such as crypto
HIGH LEVEL OF WATER CONSERVATION:
Water consumption is another significant benefit of regenerative media filtration over traditional sand filters. The only water loss associated with the regenerative media filter is the volume of the filter tank itself. When it is time to replace the perlite material in the tank, after several regenerative cycles, the volume of an entire tank is wasted twice to ensure removal of all dirty perlite. This water loss is magnitudes less than with a traditional sand filter that requires a backwash rate generally equal to the filter flow rate for a period of 3 to 5 minutes. With a sand filter this must occur every time the filter needs to be backwashed.
You can also see how such a dramatic decrease in backwash water will result in lower sanitary sewer costs as well. With the smaller quantities of wastewater produced by regenerative media filters, costs associated with large holding tanks and sewer lines are also significantly lower.
VF REGENERATIVE MEDIA FILTER CONTROLLER
VF Regenerative Media Filter Controller uses a 10-inch high-resolution LCD touch screen control, which is easy and fast to use. Provides a simple and clear on-screen menu. The operator only needs to click the button on the screen to enter the corresponding interface and start the filter for automated processes, which greatly simplifies the operation of the plantroom and reduces later maintenance and repair work. VF Regenerative Media Filter Controller comes with Internet + remote monitoring function. By connecting to the network, the operator can check the current operating status of the equipment through various connection methods such as mobile phones and computers. Usually, a main account can be set up with multiple operators, allowing multiple parties to view the real-time operating status of the device at the same time; at the same time, a main account can be set up with multiple networked devices, so that multiple devices can be integrated together manage. VF Regenerative Media Filter Controller automatically records detailed records of equipment operation and backs them up to a shared cloud. When abnormal monitoring conditions occur, the operator will be notified immediately via email or mobile phone message. The operator can log in to the remote monitoring system through the device cloud assistant software, use data logs or charts to find the cause of the abnormality or failure, repair it, and relieve the alarm. The data provided by the VF Regenerative Media Filter Controller can be used for post-data analysis to develop more energy-saving operating plans. By analyzing historical data and determining the peak and low peak periods of equipment usage, a better energy-saving plan can be formulated and the corresponding equipment startup time and running time can be set to achieve the goal of high efficiency and energy saving. The regenerative media filter has inherent qualities that make it a good choice for many swimming pool applications.











